15J207-1图集免费版-15J207-1单层防水卷材屋面建筑构造(一)下载
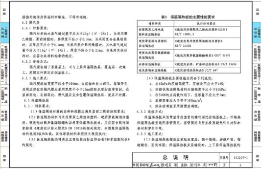
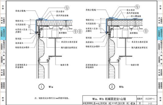
15J207-1图集是基于金属屋面设计的一款单层防水卷材屋面建筑构造图集,介绍了不同单层防水卷材屋面的构造方式,还附上了主要的性能指标,可供施工和设计人员选用参考。
15J207-1图集预览
15J207-1图集百度网盘下载地址:
链接:https://pan.baidu.com/s/1hFslttWADsekvl3zSkx7mg?pwd=3rra
提取码:3rra下载仅供下载体验和测试学习,不得商用和正当使用。
15J207-1图集是基于金属屋面设计的一款单层防水卷材屋面建筑构造图集,介绍了不同单层防水卷材屋面的构造方式,还附上了主要的性能指标,可供施工和设计人员选用参考。
15J207-1图集百度网盘下载地址:
链接:https://pan.baidu.com/s/1hFslttWADsekvl3zSkx7mg?pwd=3rra
提取码:3rra下载仅供下载体验和测试学习,不得商用和正当使用。